RANGKAIAN SERI, PARALEL & CAMPURAN

Definisi Rangkaian Seri

Rangkaian seri adalah rangkaian listrik di mana komponen–komponen (misalnya lampu) disusun berderet dalam satu jalur, sehingga arus listrik yang mengalir sama melalui setiap komponen. Jika salah satu komponen terputus, maka seluruh rangkaian tidak akan bekerja.

Rumus Rangkaian seri

Rseri=R1+R2

Definisi Rangkaian Paralel

Rangkaian paralel adalah rangkaian listrik di mana komponen–komponen dipasang pada cabang-cabang berbeda, sehingga setiap komponen memiliki jalurnya sendiri. Jika salah satu komponen mati, komponen lain tetap menyala.

Rumus Rangkaian Paralel

 

Definisi Rangkaian Campuran

Rangkaian campuran adalah rangkaian listrik yang terdiri dari gabungan rangkaian seri dan rangkaian paralel dalam satu rangkaian.
Pada rangkaian ini, sebagian komponen disusun berderet (seri), sementara komponen lain disusun bercabang (paralel). Rangkaian campuran banyak digunakan karena dapat mengatur terang–redup lampu serta membagi arus secara lebih fleksibel.

Rumus Rangkaian Campuran

Rtotal=Rseri+Rparalel

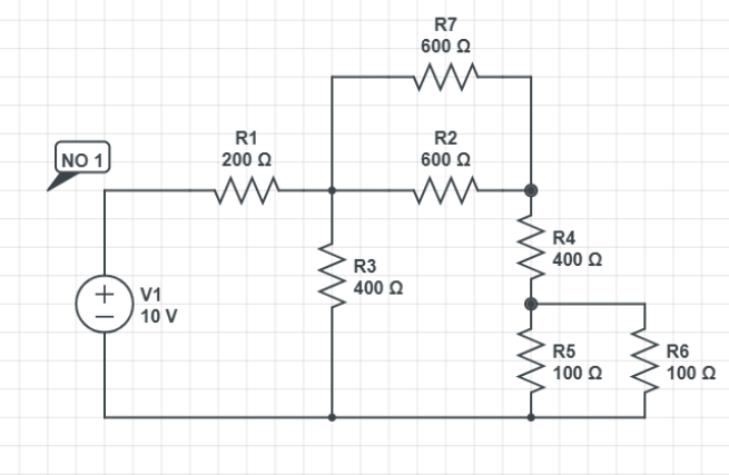
TUGAS PHET & ANALISIS RANGKAIAN

  1. Gabungkan R5 dan R6 (paralel):
    100100=50 Ω100 || 100 = 50\ \Omega

  2. Gabungkan R7 dan R2 (seri):
    600+600=1200 Ω600 + 600 = 1200\ \Omega

  3. Gabungkan 1200 Ω dengan R3 (paralel):

    R=(11200+1400)1=300 ΩR = \left(\frac{1}{1200} + \frac{1}{400}\right)^{-1} = 300\ \Omega
  4. Tambahkan R4 (seri):
    300+400=700 Ω300 + 400 = 700\ \Omega

  5. Tambahkan dengan hasil R5||R6 (seri):
    700+50=750 Ω700 + 50 = 750\ \Omega

  6. Tambahkan R1 di paling kiri (seri):
    200+750=950 Ω200 + 750 = 950\ \Omega

  7. Hitung arus total:
    I=V/R=10/950=0.0105 AI = V / R = 10 / 950 = 0{.}0105\ \text{A}

  8. Hitung tegangan setelah R1:
    VC=10(0.0105×200)=7.9 VV_C = 10 – (0{.}0105 \times 200) = 7{.}9\ \text{V}

.

  • R7+R8+R9 = 500 Ω

  • R2+R10 = 500 Ω

  • Dua jalur 500 || 500 = 250 Ω

  • R5 || R6 = 100 Ω

  • Kanan: 250 + 100 = 350 Ω

  • 350 || 1500 (R3) = 283,78 Ω

  • Total: R1 + 283,78 = 783,78 Ω

  • V = I × R = 3 × 783,78 = 2351 V

 

SAS 1

CARA

R.total =  17,78 Ω

V = 10,7

I = V / R.total = 10,7/ 17,78 = 0,60 A

CARA

R.total = 18,181 Ω

V = 10

I= V / R.total = 10 / 18,181 = 0,55 A

CARA

R.total =

V =

I= V / R.total =

CARA

R.total =

V =

I= V / R.total =

CARA

R.total =

V =

I= V / R.total =